Abstract
Patients undergoing allogeneic hematopoietic stem cell transplantation (allo-HSCT) are at risk for graft-versus-host disease (GVHD). The gastrointestinal tract has been identified to be a primary target of allogeneic donor T cells in allo-HSCT. The intestinal microbiota is known to interact with the host immune system and has been found to be an important modulator of GVHD. Broad-spectrum antibiotics such as carbapenems are often used in allo-HSCT patients to treat infections but have been found to increase the risk for intestinal GVHD, possibly via bystander depletion of beneficial commensal bacteria. However, whether loss of beneficial commensal bacteria is mechanistically sufficient to aggravate intestinal GVHD is not known. To examine this further, we utilized a mouse model of GVHD to study the effects of meropenem, a commonly used carbapenem in allo-HSCT patients.
Lethally irradiated B6D2F1 (H-2 b/d) mice were intravenously injected with 5 × 10 6 bone marrow cells and 5 × 10 6 splenocytes from major histocompatibility complex-mismatched B6 (H-2 b) or syngeneic donors on day 0. Meropenem was additionally administered to some allo-HSCT recipient mice in the drinking water from days 3 to 15 after allo-HSCT.
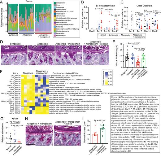
We found that meropenem treatment aggravated GVHD primarily in the colon of mice, and 16S ribosomal RNA gene sequencing analysis demonstrated that many bacterial genera were depleted in meropenem-treated mice, including Blautia and Lachnoclostridium that belong to the class Clostridia. Simultaneously, the abundance of the genus Bacteroides was increased in meropenem-treated mice, which we also observed in allo-HSCT patients at our institution following meropenem treatment. Interestingly, when meropenem-treated mice were additionally treated orally with decontaminating antibiotics, GVHD severity and survival were ameliorated, suggesting that meropenem could induce worsened GVHD via expansion of pro-inflammatory bacteria as well as depletion of beneficial bacteria.
We explored which species of Bacteroides was the most expanded by meropenem treatment and identified Bacteroides thetaiotaomicron (BT) as significantly increased species. Reintroduction of BT restored aggravated GVHD in mice treated with decontaminating antibiotics. BT is a gram-negative obligate anaerobe with a broad ability to degrade dietary polysaccharides as well as host mucin glycans. In meropenem-treated allogeneic mice, we observed significantly thinner colonic mucus, increased myeloid-cell infiltration into colonic tissue, and increased bacterial translocation into mesenteric lymph nodes. Decontamination, in contrast, led to preservation of the colonic mucus layer in meropenem-treated allogeneic mice. BT, in the presence of multiple suitable carbohydrate substrates, has been found to preferentially consume certain carbohydrates first and only after depleting these will it then upregulate utilization genes targeting other available polysaccharides. Host mucin glycans are particularly low on the metabolic hierarchy for BT. RNA sequencing of stool samples from meropenem-treated allogeneic mice demonstrated that BT upregulated expression of β-galactosidase, sialidase and α-L-fucosidase, all of which participate in the degradation of host mucin glycans. Carbohydrate mass spectrometry profiling of colonic luminal contents showed decreased levels of polysaccharides comprised of xylose. Interestingly, xylose supplementation in meropenem-treated allogeneic mice significantly prevented thinning of the colonic mucus layer, indicating that providing an alternative carbohydrate source was sufficient to suppress mucus-degrading behavior in BT (Figure).
In conclusion, expansion of BT in meropenem-treated allogeneic mice is strongly associated with GVHD-related mortality. Broad-spectrum antibiotics such as meropenem are useful for treating infections in allo-HSCT, but can also lead to an altered intestinal environment with changes in levels of microbial-derived metabolites or decreased nutrients. This, in turn, can lead to expansion and altered behavior of commensal bacteria such as BT to target intestinal mucus, which can contribute to increased severity of GVHD. Specific nutritional supplementation strategies such as providing xylose may be helpful to combat changes to the intestinal environment in allo-HSCT patients with antibiotic-mediated microbiome injury.
Jenq: MaaT Pharma: Consultancy, Membership on an entity's Board of Directors or advisory committees; LisCure: Consultancy, Membership on an entity's Board of Directors or advisory committees; Seres: Consultancy, Current holder of stock options in a privately-held company, Membership on an entity's Board of Directors or advisory committees, Patents & Royalties, Research Funding; Kaleido: Consultancy, Current holder of stock options in a privately-held company, Membership on an entity's Board of Directors or advisory committees, Research Funding; Prolacta: Consultancy, Membership on an entity's Board of Directors or advisory committees; Merck: Consultancy; Microbiome DX: Consultancy; Karius: Consultancy.

This feature is available to Subscribers Only
Sign In or Create an Account Close Modal